SCOTTE 15

Mit eigenen Erfahrungen bestätigt.
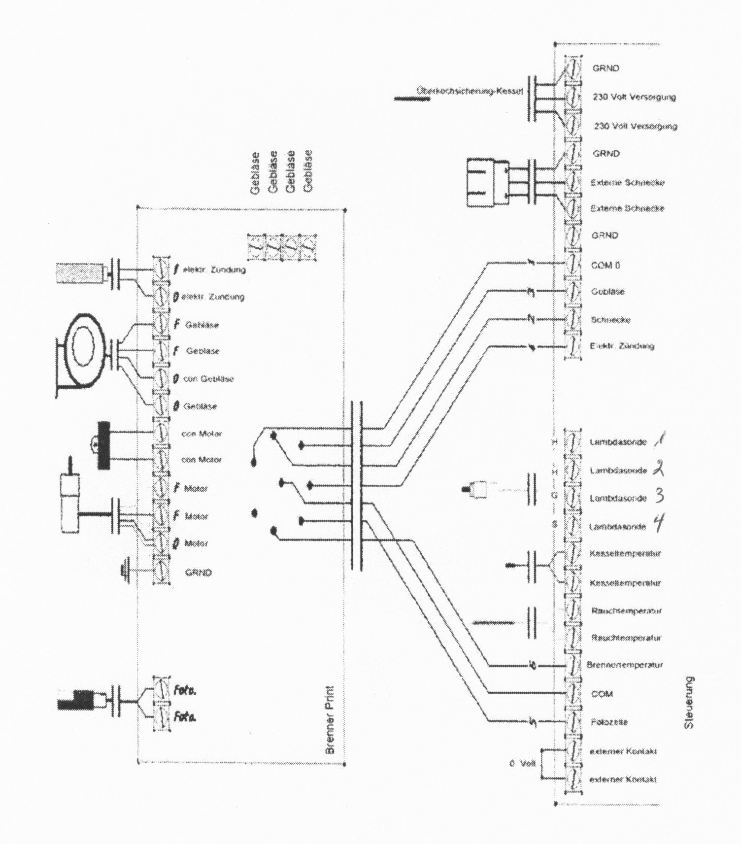
Der Brenner: Hergestellt aus Stahl, Dänisches Produkt, Verbrennungsrost aus Edelstahl MA 253, Schneckenzufuhr, Verstellbarer Fallschacht, Loser Bodenrost, Modul aufgebaut mit luftgekühltem Lichtsensor, 5-stufig modulierend, Optionale Leistungen, Elektrozündung, Pausenfeuerung, Wirkungsgrad < 90,3 %, Anschluss 230 V 50 Hz 10 A 40 W, incl. Lambdasonde.
Bezeichnung in der Regelung: Chip: SCT5-TRIN Auf der Platine: Nordjysk Elektronik Datum 2004.11.01
Software-Version? Finde ich nicht...
![]() |
Mein Betrieb: Am Kessel ist bei mir ein Pufferspeicher angeschlossen. Ich betreibe den Brenner nicht modulierend. Das heißt, das der Brenner startet und den Puffer in Volllast bis auf die Solltemperatur aufheizt und dann durch einen Pufferthermostaten ausgeschaltet wird. In der größten Verbrennungsstufe sind die Abgaswerte am besten und ich erreiche eine höchstens ein- bis zweimalige Zündung pro Tag. Eine Lambda-Sonde wurde von mir eingebaut, greift aber nicht in die Regelung ein. Sie dient bisher nur als O2-Messung. Um den erforderlichen Schornsteinzug (10mbar) zu sichern, habe ich einen Zugbegrenzer in das Rauchgasrohr eingebaut. Habe durch Abwiegen der Pelletmenge errechnet, dass die Schnecke in einer Stunde ~21 kg Pellets ausspuckt, bei ununterbrochenem Lauf versteht sich. Nun habe ich einen Betriebsstundenzähler in die Schnecke eingebaut und kann jetzt nachrechnen, wie viel Pellets bei mir verbrannt werden. Sind in der Grundeinstellung so ca. 3,4 kg/h im Brennbetrieb bei Stufe 5 (Volllast). Entsprechen 15 kW Brennerleistung. Leistung errechnet sich aus Menge der Pellets die zugeführt wird. Z.B. 3,4 kg/h Pellets x 4,9 kWh/kg (Heizwert Pellets) ergibt 15 kW Brennerleistung. In der Brennersteuerung wird die Schnecke im 20sec.Takt angesteuert. Die 20sec. setzen sich aus Laufzeit und Pausenzeit zusammen. In der Grundeinstellung ist bei mir die Laufzeit in der 5.Stufe = 3,5 Sekunden. Zwangsläufig ist die Pause 16,5 Sekunden. Das entspricht dann einer Leistung von ~15 kW . Bei einer ermittelten Fördermenge von 0,333 kg/min. 3,5 sec. = 10,5 Min./h Laufzeit = 3,4 kg/h Pellets = ~15kW Mit Hilfe der Sauerstoffsonde (Lambdasonde) kann man die Feineinstellung der Flamme vornehmen. Ein Sauerstoffwert von 8-12% ist gut. Kalibrieren der Sauerstoffsonde: 1. Steuerung eingeschaltet und die Sonde ausgebaut in Umgebungsluft. 2. Im verborgenen Menü Menüpunkt F = 1 für Anzeige, 3. Im verborgenen Menü im Menüpunkt G und Up-Pfeil, Standart ist 68.
Eigenschaften und Erfahrungen: Der Scottebrenner arbeitet sehr zuverlässig schon mit vor eingestellten Steuerungsparametern. Der Pelletverbrauch ist exakt einzustellen. Bei eventuellem Bedarf, ist die Leistung mit kleinen Parameter Änderungen zu erhöhen. Lamdasonde benutze ich nicht zur Regelung, nur zur Anzeige. Die Betriebsgeräusche sind nicht lauter als bei jedem Ölbrenner. Manuelle Ascheentsorgung alle zwei bis drei Wochen. Ersatzteile (Photozelle und Zündstab und alles andere) sind sehr schnell und Günstig zu beschaffen: Fa. BMHT www.bmht.de Bisher verbrauchte Ersatzteile: 1x Zündstab, 1x Fotosensor
|
|
Meine eingestellten Parameter in den Menüs der 5stufigen Scotteregelung:
| Hauptmenü | verborgenes Menü | ||||||
| 1 | 70 | Solltemperatur | A | 20 | Wert Fotosensor vor Feuerung | ||
| 2 | 0,9 | Schnecke bei Niedrigbelastung | B | 15 | Sek. | Brennstoffmenge zum Anzünden | |
| 3 | 3,8 | Schnecke bei Hochbelastung | C | 8 | Min. | Zeitraum für Anzünden | |
| 4 | 16 | Schneckentempo bei Pause | D | 100 | % | Leistung der elektr.Zündung | |
| 5 | 16 | Sauerstoff Niedrigbelastung | E | 120 | Min. | Arbeitsdauer bei Pause | |
| 6 | 10 | Sauerstoff Hochbelastung | F | 1 | Anschluss Lamdasonde: off / Anzeige / on | ||
| G | 68 | Kalibrierwert Lamdasonde | |||||
Justierung der Pelletbrennersteuerung (für die fünfstufige Scotte-Steuerung 15kW!)
Bei ununterbrochenem Lauf der Schnecke die Pelletmenge pro Minute ermitteln:
1. Stecker vom Pelletbrenner abziehen (Bedienungsanleitung Blatt 9)
2. "Pfeil nach oben" Taste drücken, Förderschnecke arbeitet,
3. Schnecke 360sec. fördern lassen, geförderte Pellets abwiegen, z.B. 993g,
4. Also 993g/6Min ergibt 9,93kg in einer Stunde, ergibt 0,165kg/Min. 993x10=9,93/60= 0,165
Förderleistung der Schnecke also: 0,165kg pro Minute!
Ermittlung des Schneckentaktes (Menuepunkt 3):
Der Scotte 15 Brenner braucht bei einer Soll-Leistung von 15kW etwa 3,4kg Pellets in der Stunde! (90%Wirkungsgrad)
3,4 geteilt durch ermittelte 0,165kg/min ergibt 20,6 Förderminuten pro Stunde
in der Brennersteuerung wird die Schnecke im 20sec.Takt angesteuert. Die 20sec. setzen sich aus Laufzeit und Pausenzeit zusammen.
20,6 geteilt durch 3 ergibt 6,9 Taktsekunden einzustellen im Menüpunkt 3.
Gegenprobe: eingestellte Laufzeit in der 5.Stufe (Hauptmenü Punkt 3) = 6,9 Sekunden. Zwangsläufig ist die Pause 13,1 Sekunden. 6,9 Sek. x 3 = 20,7 Sek. Laufzeit/Minute, >ergibt 20,7 Minuten/Stunde, 20,7 Min. x 0,165kg/Min. = 3,4 kg/Stunde
Nach Erstellung des Pelletsilos und der Einsatz einer neuen Förderschnecke mit höherer Leistung, muss ich die Parameter für die Pelletmenge stark reduzieren:
| Beispiel2: Meine
Einstellung: ermittelter Wert : 20kg/h = 0,333kg/Min. ~3,4 kg/h braucht der Scotte, 3,4 geteilt durch ermittelte 0,333kg/Min. ergibt 10,2 Förderminuten/h. 10,2 geteilt durch 3 = 3,4 Taktsekunden einzustellen im Menüpunkt 3.
|
| Verstellung der verschiedenen Lüftergeschwindigkeiten für die fünfstufige Scotte-Steuerung: | Steuerung AUS, dann Strom EIN+SET-Taste gedrückt*, Display zeigt AAA, warten bis gewünschter Punkt und dann mit UP / DOWN verstellen. | schwarzer Lüfter | grauer Lüfter | ||
| A | Lüfterleistung in % bei Teillast | 5 | 8 | ||
| B | Lüfterleistung in % bei Vollast | 15 | 20 | ||
| C | Lüfterleistung in % nach Ablauf der eingestellten Mindestzündungszeit | 15 | 20 | ||
| D | Lüfterleistung in % in den Feuerungspausen ("Pausenfeuerung") | 15 | 15 | ||
| E | Lüfterleistung in % beim regelmäßigen, automatischen Freiblasen des Brennrostes | 50 | 50 | ||
| F | Informationen über das Dateninterface (falls angeschlossen), mit dem der Brenner ferngesteuert und überwacht werden kann - auch über das Internet | ||||
| Keine Gewähr auf Richtigkeit...Infos sind aus dem Internet. | *Diese Kombination bedeutet auch "zurücksetzen auf Werkseinstellung", also auch alle anderen Parameter wieder neu eingeben! |
Von mir, mit einem elektronischen Rauchgasanalysegerät, gemessene Werte:
| Messung 1 | Messung 2 | Messung 3 | Messung 4 | ||||
| Verbrennungstufe: 1=kleinste
5=grösste Leistung |
Stufe 5 Verbrennung bei ca.13%O2 15 kw | Stufe 5 Verbrennung bei ca.12%O2 15 kw | Stufe 5 Verbrennung bei ca.13%O2 15kw | Stufe 5 Verbrennung bei ca.8%O2 15kw 20.07.08 | |||
| Verbrennungslufttemp.: | 21°C | 21°C | 21°C | 21°C | |||
| Abgastemp.: | 150°C | 128°C | 148°C | 130°C | |||
| O2: | 12,9% | 12% | 13% | 8% | |||
| Abgasverlust qA: | 12% | 10% | 12% | 10% | |||
| CO2: | 7,7% | 8,5% | 7,7% | 7,8% | |||
| CO | ~900mg/m³ | ~600mg/m³ | ~892mg/m³ | ~800mg/m³ | |||
| O2-Bezug | 13% | ||||||
| Rauchgastemperatur: | bei Kesseltemp.ca.50°C | 110°C | |||||
| Kesseltemp.ca.80°C | 150°C | ||||||
Download von 10 Seiten der Bedienungsanleitung des Scotte-Brenners (fünfstufige Scotte-Steuerung):
| 1 | 2 | 3 | 4 | 5 | 6 | 7 | 8 | 9 | 10 |
letztes Update: 08.02.2009